当前位置:
首页
>
政府信息公开
>
其他单位
>
县气象局
>
其他业务
索 引 号:51/2023-2100793
发布机构:县气象局
生成日期:2023-06-16 10:36:12.0
公开日期:2023-06-16
公开方式:政府网站
公开范围:全部公开
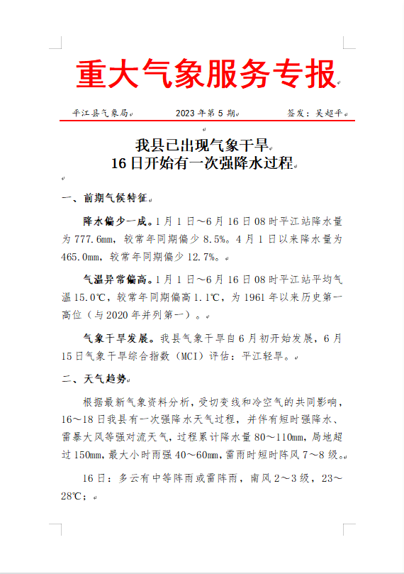
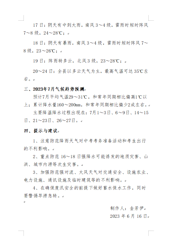
重大气象服务专报2023年第5期
来源:县气象局
2023-06-16 10:36
|
|
|
|