当前位置:
首页
>
政府信息公开
>
县直部门
>
县水利局
>
政府信息公开指南
索 引 号:61/2023-2029899
发布机构:县水利局
生成日期:2023-01-17 18:50:04.0
公开日期:2023-01-17
公开方式:政府网站
公开范围:全部公开
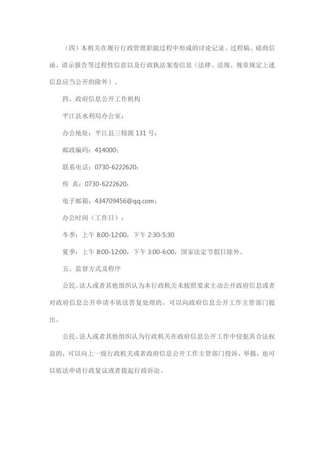
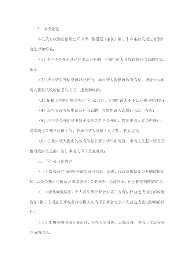
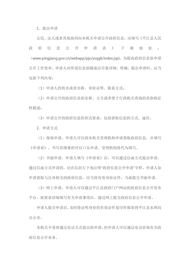
平江县水利局政府信息公开指南(2023)
来源:县水利局
2023-01-17 18:50
|
|
|
|