当前位置:
首页
>
政府信息公开
>
县直部门
>
县城管和综合执法局
>
财政信息
索 引 号:43060000/2020-1708341
发布机构:平江县人民政府
生成日期:2020-06-07 12:17:07.0
公开日期:2020-06-07
公开方式:政府网站
公开范围:全部公开
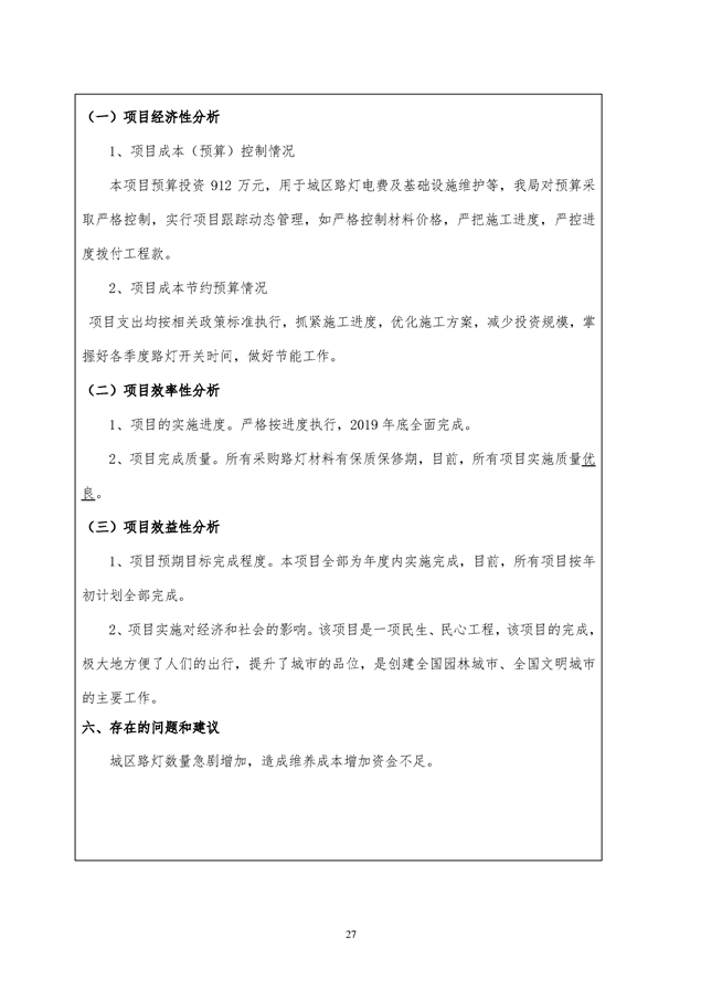
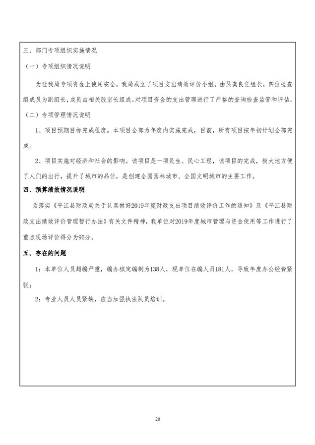
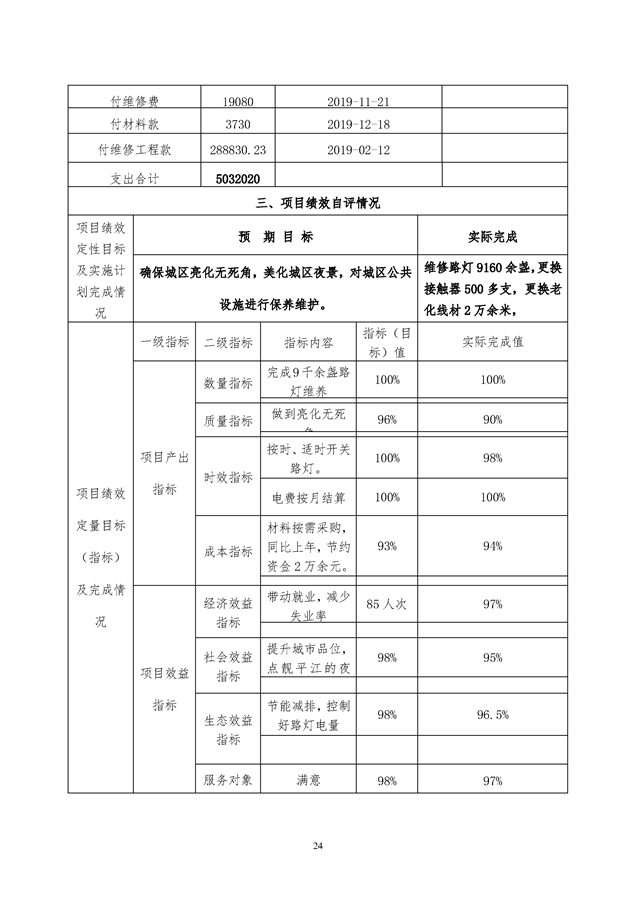
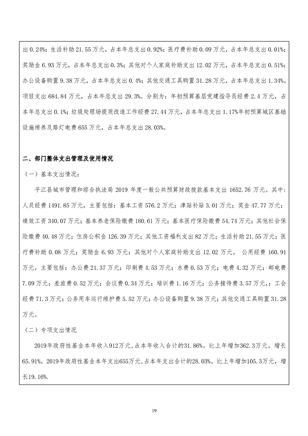
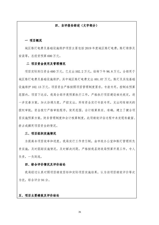
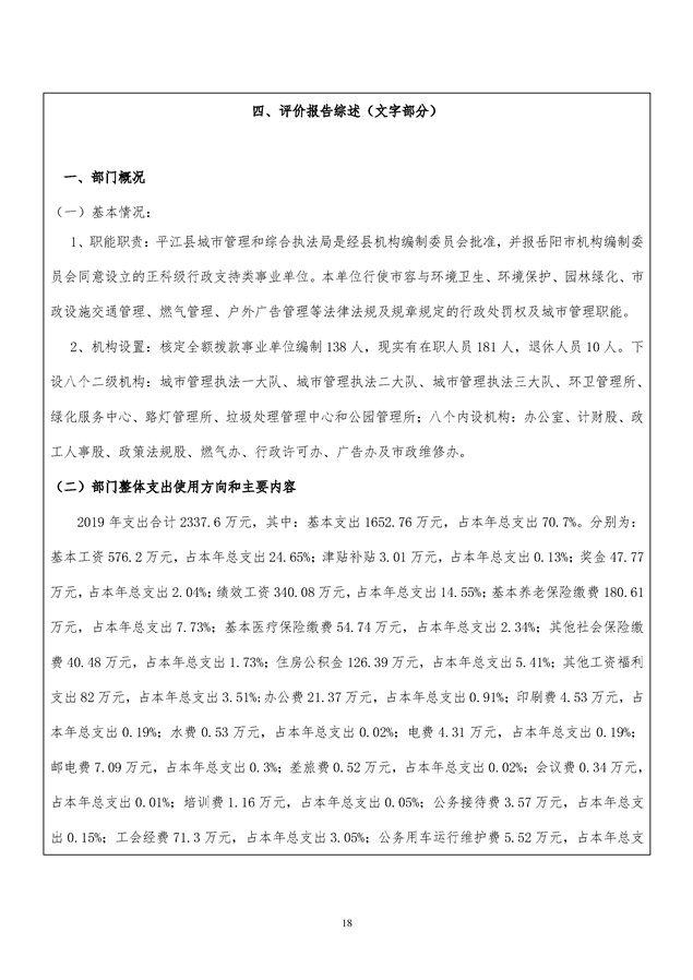
平江县城市管理和综合执法局2019年度整体支出绩效自评
来源:县城管局
2020-06-07 12:17
|
|
|
|