当前位置:
首页
>
政府信息公开
>
县直部门
>
县城管和综合执法局
>
财政信息
索 引 号:76/2021-1844968
发布机构:县城管局
生成日期:2021-08-17 11:00:28.0
公开日期:2021-08-17
公开方式:政府网站
公开范围:全部公开
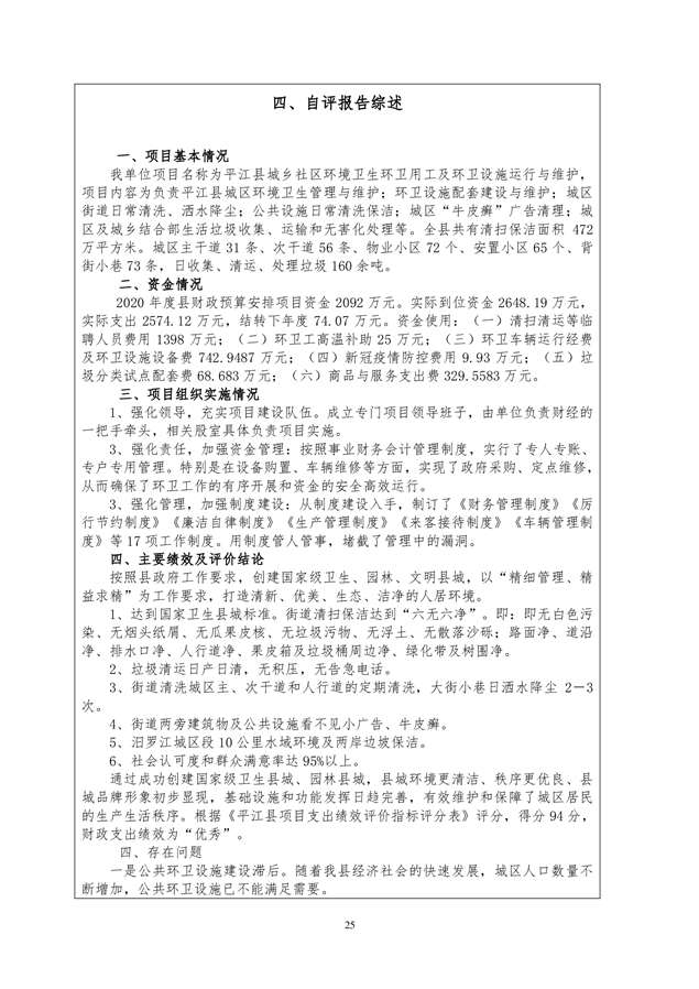
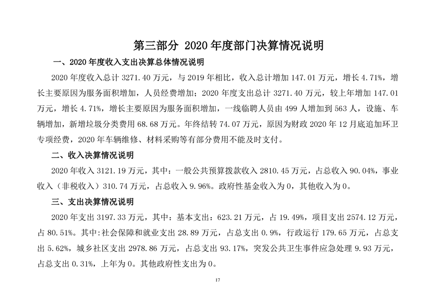
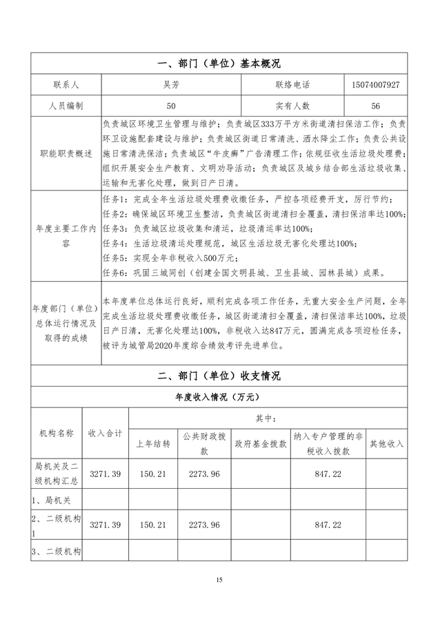
2020 年度平江县环境卫生事务所部门决算
来源:县城管局
2021-08-17 11:00
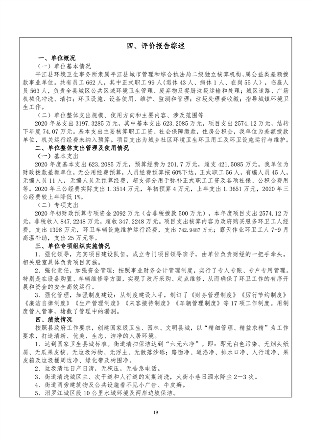
|
|
|
|