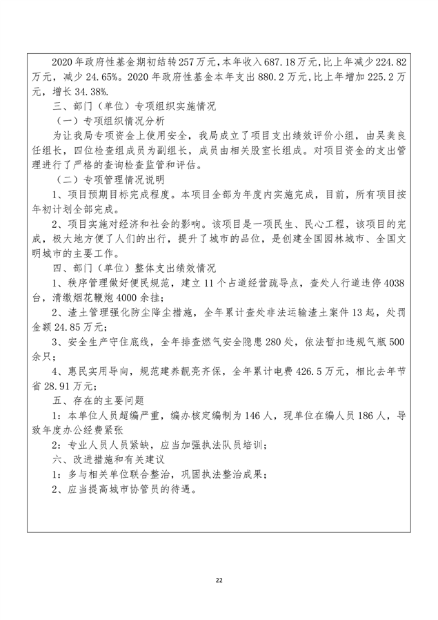
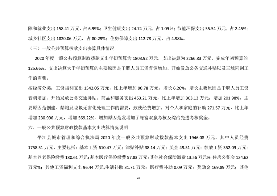
当前位置:
首页
>
政府信息公开
>
县直部门
>
县城管和综合执法局
>
财政信息
索 引 号:76/2021-1845418
发布机构:县城管局
生成日期:2021-08-18 16:28:43.0
公开日期:2021-08-18
公开方式:政府网站
公开范围:全部公开
县城管局2020年决算公示
来源:县城管局
2021-08-18 16:28
|
|
|
|