当前位置:
首页
>
政府信息公开
>
县直部门
>
县城管和综合执法局
>
财政信息
索 引 号:76/2022-1990641
发布机构:县城管局
生成日期:2022-09-20 11:16:03.0
公开日期:2022-09-20
公开方式:政府网站
公开范围:全部公开
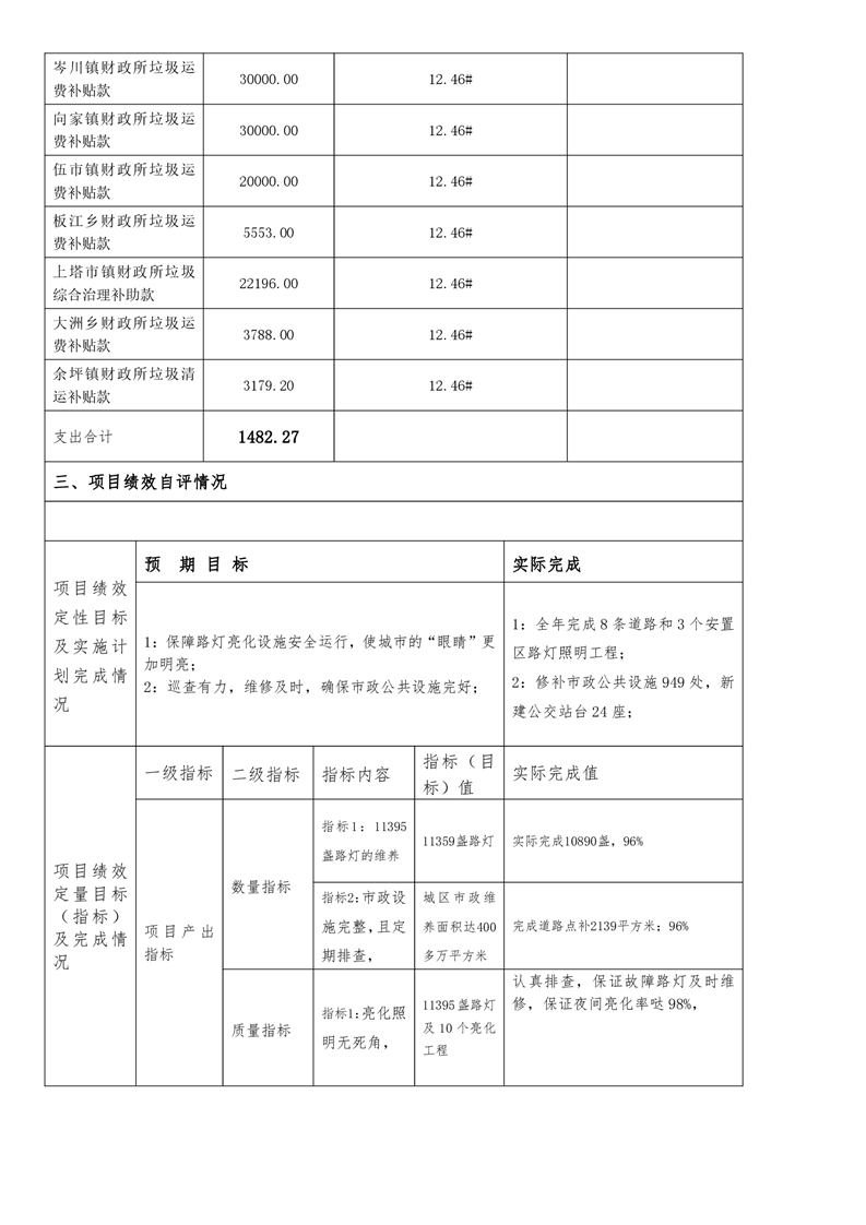
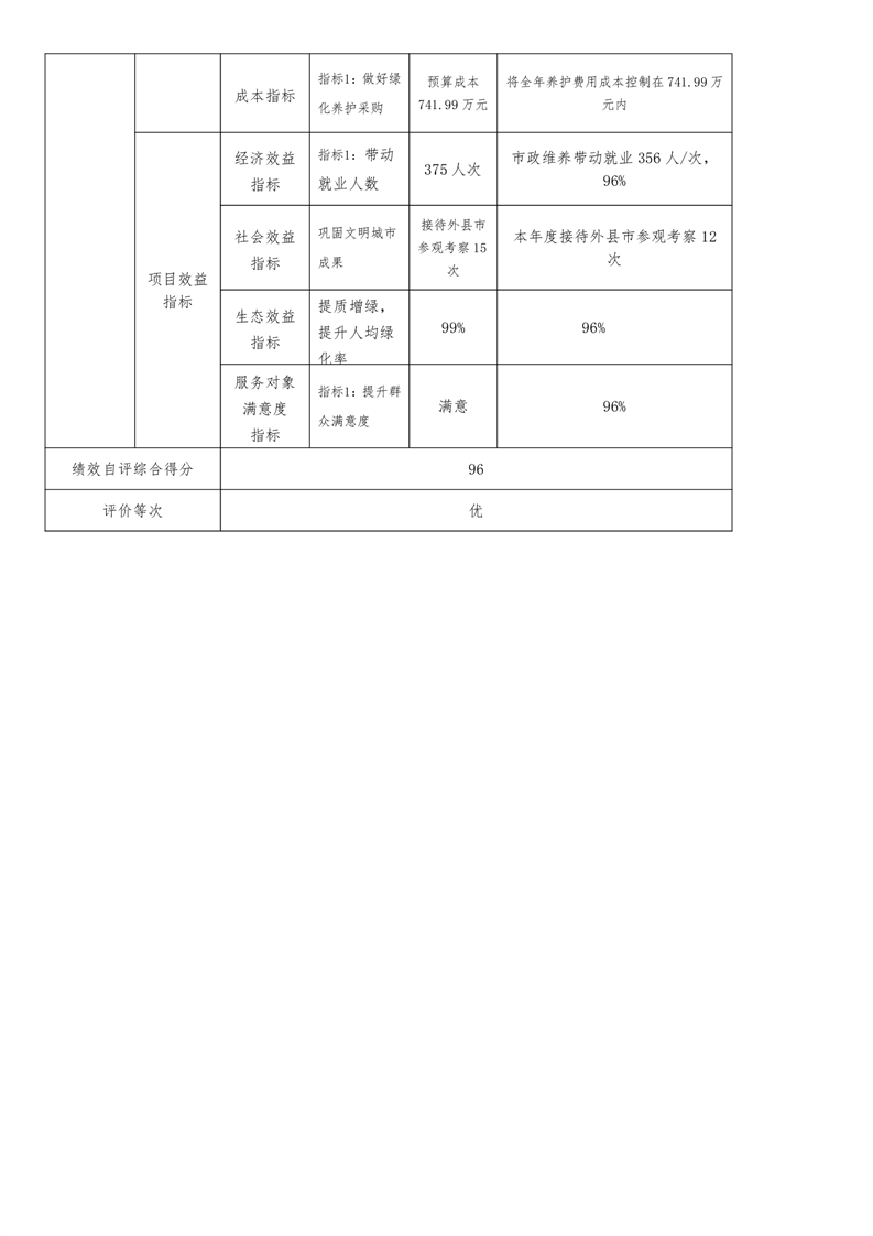
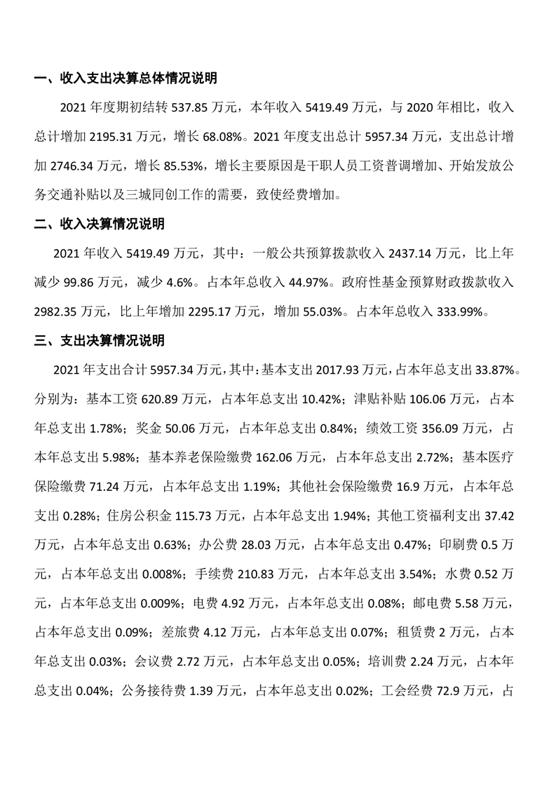
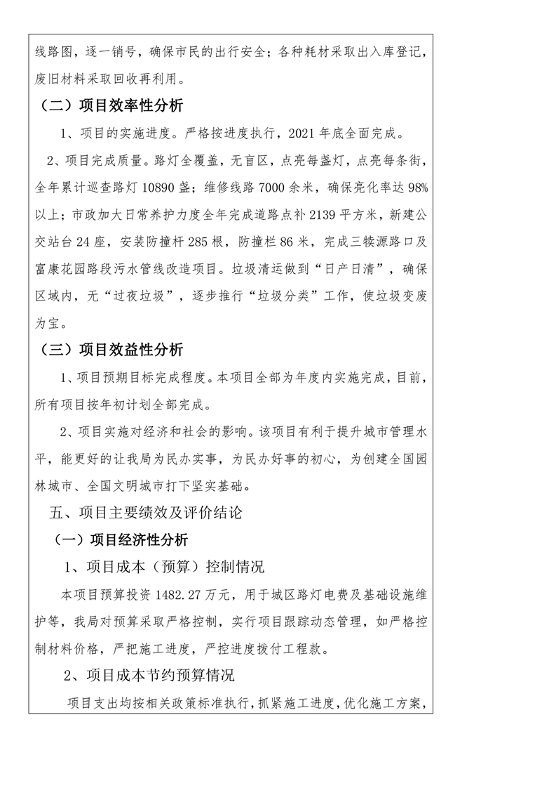
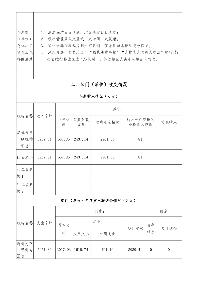
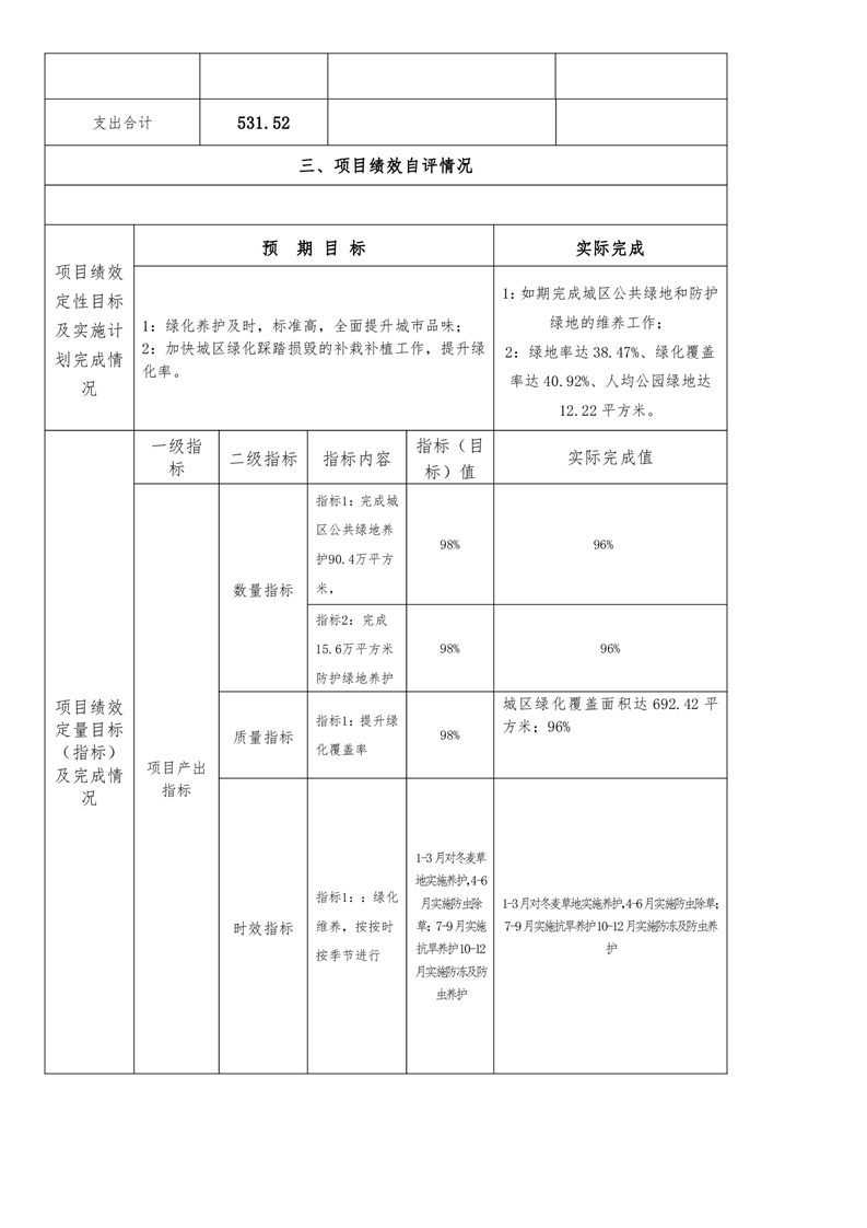
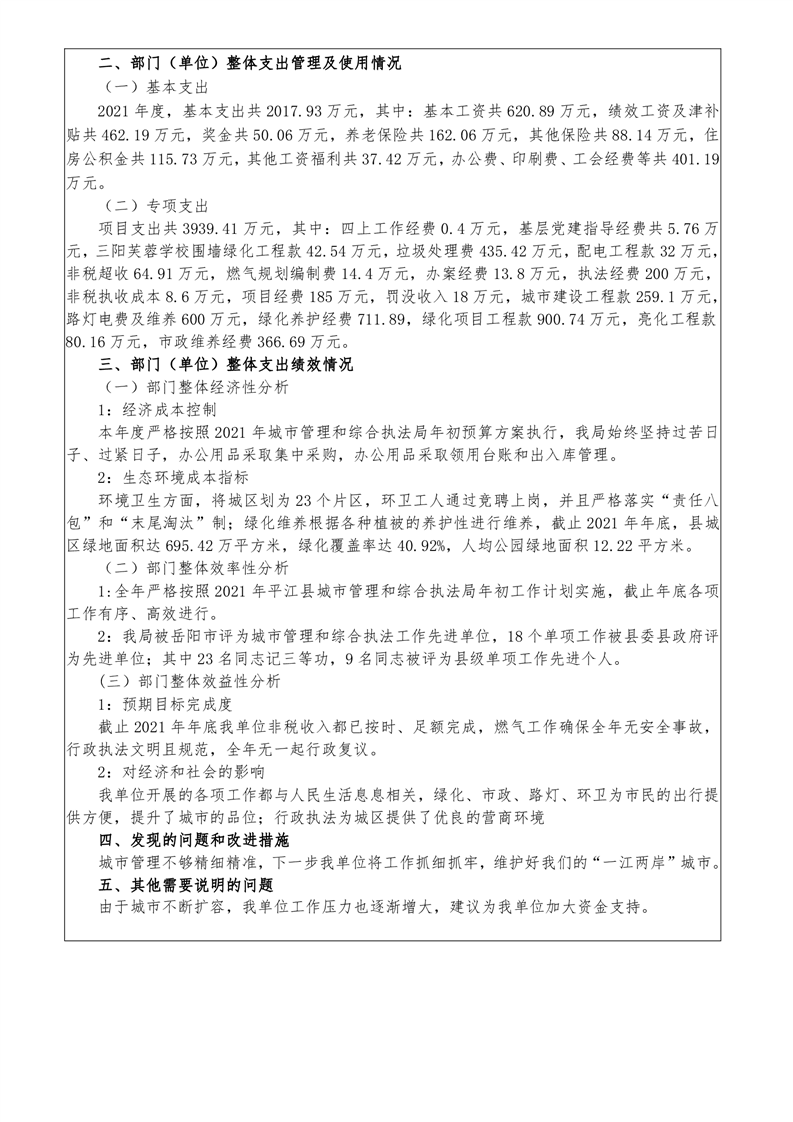
平江县城市管理和综合执法局2021年度部门决算公开
来源:县城管局
2022-09-20 11:16
|
|
|
|