当前位置:
首页
>
政府信息公开
>
县直部门
>
县退役军人事务局
>
政策文件
索 引 号:6452354/2020-1776138
发布机构:县退役军人事务局
生成日期:2020-12-16 11:21:58.0
公开日期:2020-12-16
公开方式:政府网站
公开范围:全部公开
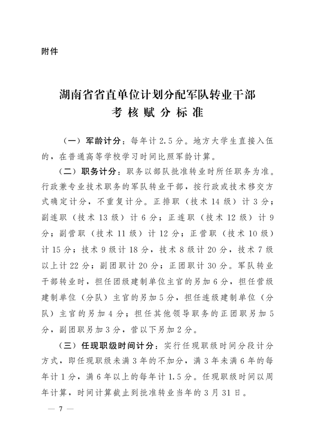
湖南省省直单位军队转业干部考核考试安置办法(修订)
来源:湖南省退役军人事务厅
2020-12-16 11:21
|
|
|
|