当前位置:
首页
>
政府信息公开
>
法定主动公开内容
>
重点领域信息公开
>
安全生产
危险化学品安全管理条例
来源:县应急管理局
2020-02-19 14:16
|
|
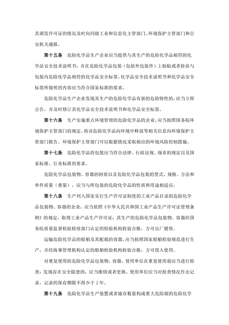
|
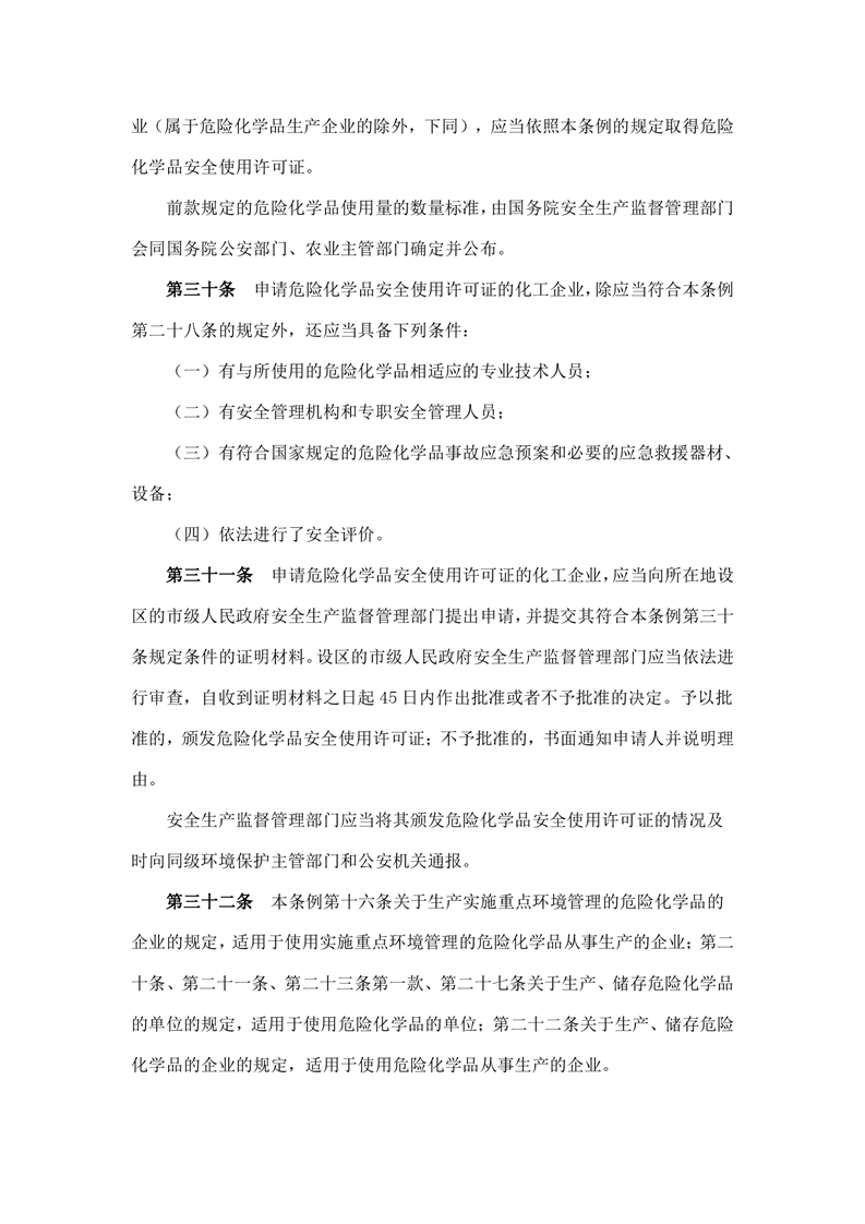
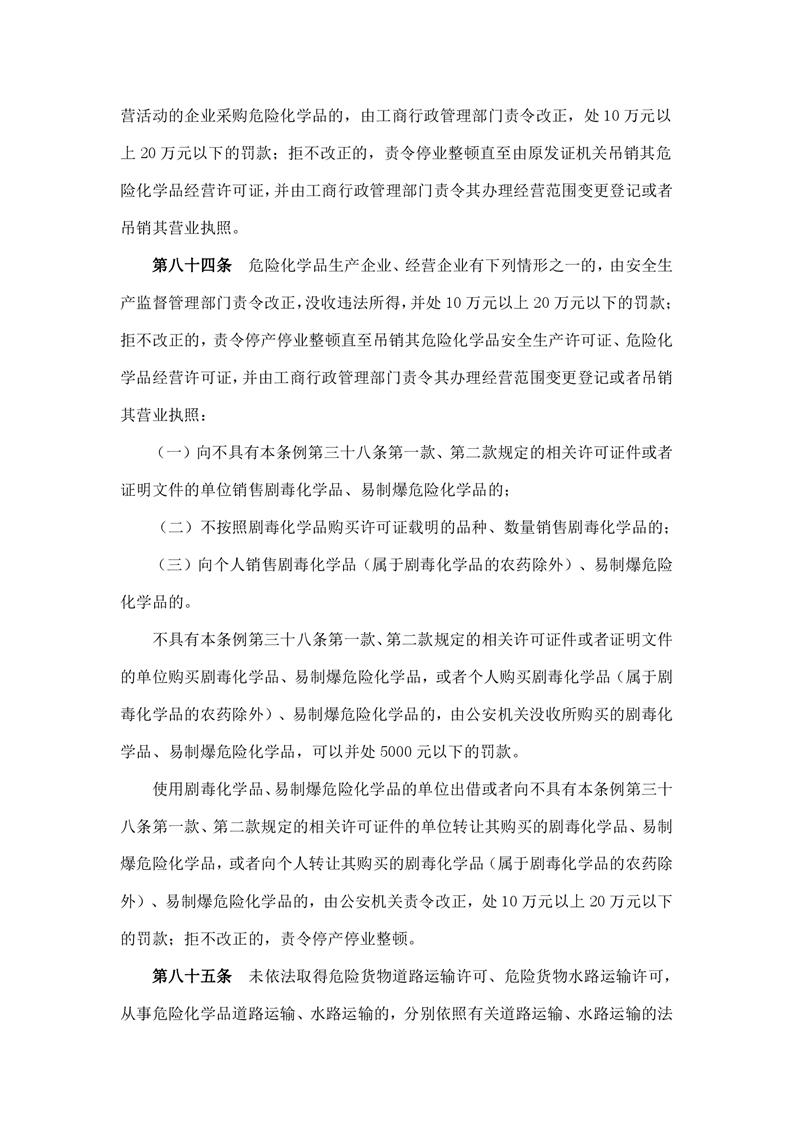
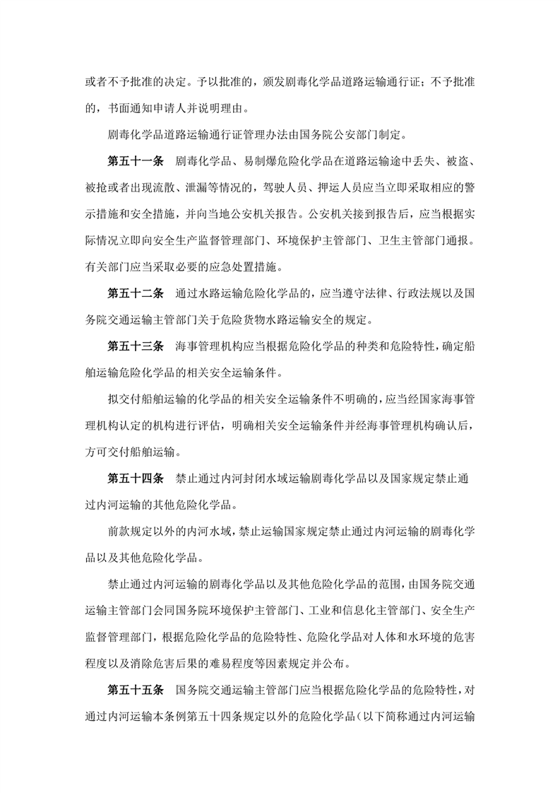
|