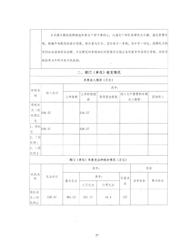
当前位置:
首页
>
政务公开
>
财政资金
>
县直部门预决算
>
平江县市场建设服务中心
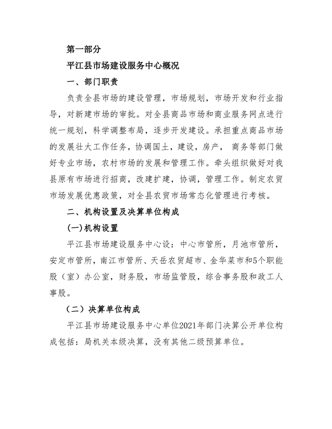
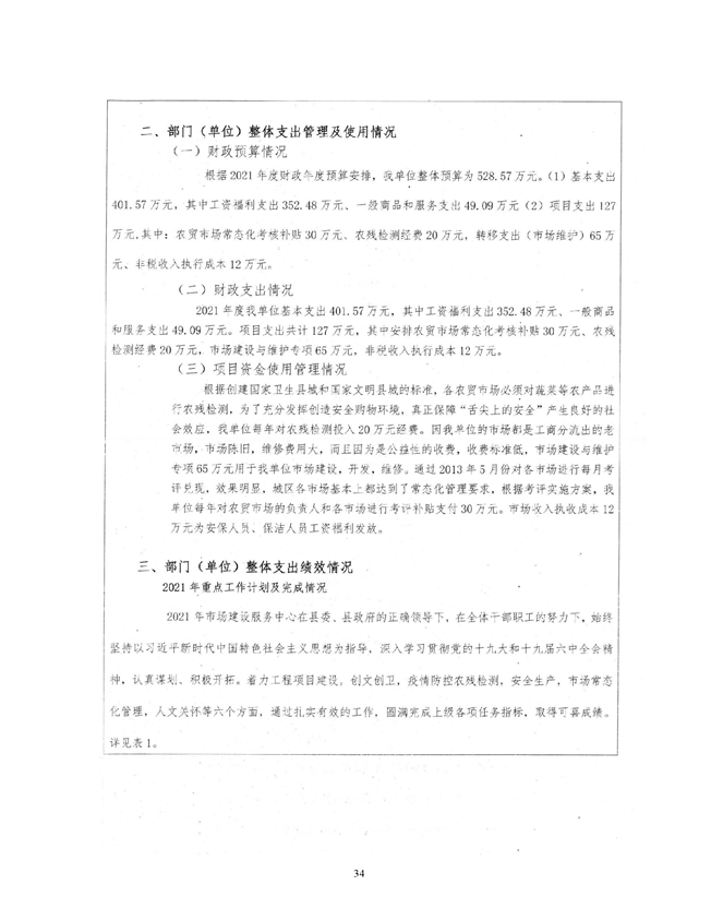
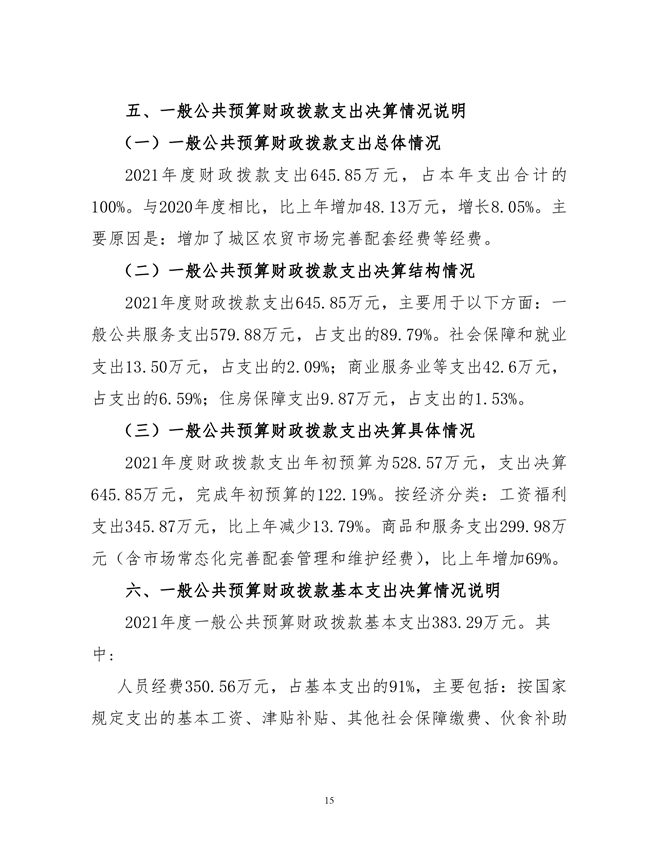
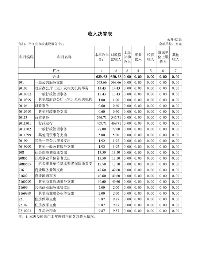
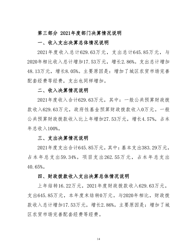
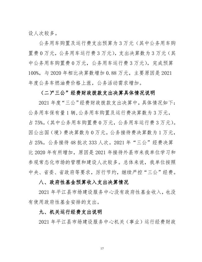
平江县市管中心2021年部门决算
来源:县市管中心
2022-09-20 15:27
|
|
|
|