当前位置:
首页
>
政务公开
>
财政资金
>
县直部门预决算
>
平江福寿山-汨罗江风景区
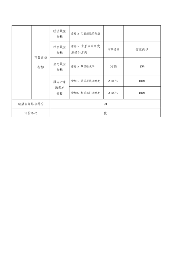
平江县福寿山汨罗风景区管委会2022年部门决算
来源:福寿山风景区管委会
2023-08-09 10:29
|
|
|
|