当前位置:首页 > 人文平江 > 平江影像

三阳乡:开展全员毛发检测,筑牢队伍纯洁性防线

县教育局:守护教师健康 为乡村教育蓄能——第三学区举办关爱教师健康知识专题讲座

县国土空间规划委员会2025年度第一次会议召开

全县道路交通安全管理“百日攻坚”行动部署会召开

县教育局:伍市学校食堂的“蝶变”

全国防灾减灾日丨这份山体滑坡避险指南请收好

县教育局:防震记于心 安全践于行

龙门镇:强基赋能 薪火相传——举行“青年半月谈”年轻干部能力提升学习班开班暨集体拜师结对仪式

县教育局:乡路弯弯映星辰,家访句句关学情

彭方建听取防汛救灾体制机制改革运行情况

汉昌街道:身心同修,倾情关爱——举行老年保健巡讲活动

县教育局:“绳”影翻飞竞风采,童心飞扬展英姿

县林业局:部署打击破坏野生动物“清网、清套、清夹”专项行动

《正正的世界2》电影主创团队来平洽谈并召开座谈会

县教育局:安全“童”行,“救”在身边——蓝天救援队走进学校

县委社会工作会议召开

我县召开第十八届人民政府第45次常务会议

平江这个“改”字写得好!

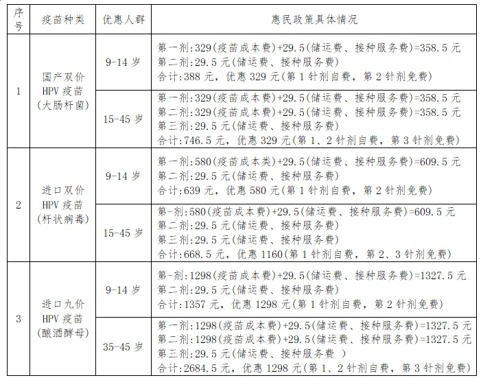
最高省1298元!平江HPV疫苗惠民活动启动

县医保局:聚焦民生强保障,砥砺奋进谱新篇 ——召开2025年医疗保障工作会议